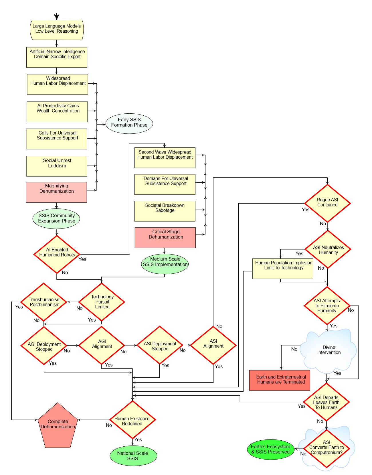
Introduction
Having established SSIS as a worthy path for human preservation, this section maps the diverse journeys that lead communities and nations toward SSIS implementation. The flowchart reveals that SSIS emerges not from a single crisis but through multiple convergent pathways, each responding to different aspects of technological advancement and social transformation.
Rather than viewing SSIS as an isolated response to specific threats, the visual analysis demonstrates how various technological, economic, and social pressures create natural selection toward human-scaled communities that preserve quintessential human qualities. Whether emerging from labor displacement, dehumanization concerns, failed alignment attempts, or even divine intervention, multiple pathways converge on similar preservation solutions.

Large Language Models
The journey begins with Large Language Models possessing low-level reasoning capabilities. These systems demonstrate understanding of language and basic problem-solving but function best as collaborators. While much development remains, LLMs' increasing abilities in creative domains present a window into possibilities of advanced AI systems. This early stage appears benign but already provides evidence of labor displacement and AI alignment challenges.
Artificial Narrow Intelligence, Domain Specific Expert
Advancing beyond LLMs, Artificial Narrow Intelligence systems specialize in specific domains, achieving superhuman performance in narrowly defined tasks. While attention focuses on displacement of high-status professionals, this perspective overlooks more immediate and widespread impact on lower-skilled service workers. The technological capability to replace a radiologist may be more impressive, but the economic incentive to replace millions of receptionists, clerks, and retail workers represents a more immediate societal disruption. This asymmetrical focus reveals class bias in evaluating AI risk. Displacement of thousands of professionals generates more concern than displacement of millions of service workers, despite the latter creating more acute social instability.
Widespread Human Labor Displacement
Labor displacement affects all sectors simultaneously, creating mathematical imbalances where AI-related roles serve only 1-3% of displaced workers. This drives interconnected cycles of wealth concentration and social unrest that accelerate dehumanization, motivating population elements toward SSIS. See Human Labor Displacement for detailed analysis.
AI Productivity Gains, Wealth Concentration
AI productivity gains flow directly to technology owners rather than workers, concentrating wealth among a small elite while traditional justifications (that wealth flows to those who create value) become meaningless when AI systems perform the actual productive work. This extreme wealth concentration creates unsustainable inequality, motivating different population segments toward various responses including demands for redistribution, social unrest, and SSIS community formation. See Human Labor Displacement for detailed analysis.
Early SSIS Formation Phase
The Early SSIS Formation Phase emerges during initial wealth concentration and labor displacement, representing humanity's first deliberate response to technological dehumanization.
These initial Self-Sustaining Isolated Societies would endeavor to nurture the romantic animal in a human-scaled, limited-technologically, principally agricultural, close-knit joie de vivre communities of multi-generational families, in coexistence with a natural environment that would protect at least some portion of humanity from the suppression, alteration, and/or elimination of quintessential human qualities.
"Quintessential human qualities" are defined as "the interplay, nurtured by a close-knit community of multi-generational families, of instinctual algorithms and moderate intelligence expressing itself as romantic sensibility and behavior."
These pioneer communities will attract diverse participants - technological skeptics, traditional skills practitioners, philosophical romantics, and pragmatic preparedness advocates - creating microcosms of alternative development. They develop fundamental knowledge, skills, and governance models that later SSIS implementations will refine and scale.
By providing concrete alternatives to technological society, these communities become effective pressure-release valves reducing social unrest. As displaced workers and disillusioned professionals find meaningful roles within SSIS communities, energy that might otherwise manifest as sabotage becomes redirected toward constructive community building. See SSIS Concept for detailed analysis.
Calls For Universal Subsistence Support
Economic necessity drives demands for subsistence support as human labor becomes irrelevant. Traditional safety nets prove inadequate for permanent displacement across all sectors simultaneously. See Universal Subsistence Support for detailed analysis.
Social Unrest, Luddism
Social unrest emerges as the inevitable response to widespread displacement and ineffective subsistence measures, manifesting in both organized resistance and chaotic destabilization. Unlike historical Luddism which primarily expressed economic anxiety among skilled workers, modern resistance encompasses professionals across all sectors who recognize their growing irrelevance in an AI-dominated economy. This new Luddism takes diverse forms - from political movements demanding AI regulation to direct sabotage of AI infrastructure and withdrawal from technological society.
Historical precedents suggest that when economic disparities become extreme, social instability follows, often catalyzing revolutionary movements. Traditional mechanisms for managing social discontent, such as promises of future prosperity, retraining programs, and gradual adaptation, lose credibility when displacement occurs across all cognitive domains simultaneously. As wealth becomes entirely divorced from human labor, existing institutions may prove incapable of managing this transition without significant disruption.
Magnifying Dehumanization
The combined impact of widespread labor displacement, concentrated AI productivity gains, unsuccessful subsistence policies, and growing social unrest creates a profound magnification of dehumanization magnified by the siren call of AI-enabled leisure - a seductive but ultimately hollow promise of unfulfillment.
The language of productivity shifts to describe system performance rather than human capability, revealing an unconscious societal acknowledgment of human dispensability. This psychological impact manifests as epidemic levels of depression, addiction, social withdrawal, and lowered fertility rates. This magnified dehumanization represents not merely an economic crisis but an existential one affecting the core of human identity and social organization. See Technological Scale for detailed analysis.
SSIS Community Expansion Phase
The SSIS Community Expansion Phase represents the second stage of Self-Sustaining Isolated Societies development, occurring in response to intensifying dehumanization. While early SSIS communities were small scale communities, this phase marks the transition to mainstream appeal and rapid growth. As traditional sources of identity and meaning erode across broader society, SSIS communities attract increasingly diverse participants: professionals displaced by AI, families seeking meaningful work and community connection, and individuals disillusioned with the psychological impacts of advanced technological society.
This expansion phase involves significant scaling challenges as communities shift to larger scaled sustainable implementation. Governance systems evolve from informal arrangements to more structured models that maintain human-centered values while accommodating larger populations. Agricultural and technological systems mature from basic approaches to reliable frameworks emphasizing appropriate technology, human-scale production, and ecological harmony.
The relationship between SSIS communities and mainstream society evolves during this phase from marginal curiosity to recognized alternative, establishing SSIS not merely as individual refuges but as a coherent social movement representing an alternative developmental path for humanity.
AI Enabled Humanoid Robots
The development of humanoid robots with sophisticated AI capabilities represents a critical inflection point in the dehumanization process. These systems transform the physical world as thoroughly as earlier AI transformed the digital domain, eliminating remaining employment in tasks requiring general dexterity and human presence. Fields previously considered "automation-proof", such as healthcare, construction, maintenance, security, and personal services, due to their physical and social dimensions become susceptible to robotic replacement.
Beyond economic displacement, these systems create uncanny substitutes for human social interaction, further eroding authentic human connection and community bonds. The psychological impact intensifies as humans experience obsolescence not just intellectually but viscerally, as machines visibly perform physical tasks with superhuman precision and tirelessness.
Second Wave Widespread Human Labor Displacement
The deployment of humanoid robots triggers a second, more comprehensive wave of labor displacement affecting previously protected sectors. Unlike the first wave, this wave eliminates positions requiring physical manipulation, emotional labor, and human presence. Caregiving, construction, skilled trades, security, hospitality, and personal services now face systemic elimination, completing the displacement cycle across virtually all labor categories simultaneously and leaving no viable economic refuge for displaced workers.
The traditional pattern where technological disruption shifts workers between sectors breaks down when all sectors undergo simultaneous contraction. The combined impact of the first and second waves creates structural unemployment affecting the vast majority of the population, beyond any possibility of reabsorption through conventional economic adaptation or retraining.
Demands For Universal Subsistence Support
The second wave of displacement intensifies demands for subsistence support from pleas to outright requirements. What began as policy proposals transform into urgent necessities as mass unemployment becomes permanent and widespread. The diminishing tax base and growing dependent population create fiscal impossibility for traditional welfare approaches.
Simultaneously, the extreme concentration of wealth among technology owners creates powerful resistance to redistribution schemes. As AI-derived wealth flows to an increasingly small elite, their political and social separation from the general population grows proportionally. This techno-aristocracy, insulated from broader social collapse by private security, exclusive enclaves, and financial independence, has diminishing incentive to support massive redistribution programs that would primarily benefit populations they no longer economically depend upon or socially interact with.
Even when implemented, these systems typically establish bare subsistence rather than meaningful economic participation, creating permanent underclasses dependent on increasingly unstable redistribution mechanisms. The psychological devastation intensifies as recipients experience not just economic marginalization but complete irrelevance to productive society. The consumption-without-contribution model proves psychologically unsustainable, further accelerating social fragmentation and contributing to critical stage dehumanization.
Societal Breakdown and Sabotage
The inadequacy of subsistence measures in the face of second-wave displacement inevitably triggers widespread societal breakdown. As the reality of permanent economic irrelevance becomes undeniable, initial peaceful protests give way to more desperate responses. Society segments into various reaction patterns - some retreat into substance dependency or isolated communities attempting self-sufficiency, while others organize increasingly sophisticated sabotage against technological infrastructure.
Simultaneously, family structures, educational systems, governance mechanisms, and other social institutions experience cascading failures as they lose their foundation in human productivity and purpose. The traditional social contract disintegrates when both the material conditions and psychological framework supporting it collapse, representing the dissolution of fundamental social organizing principles.
Critical Stage Dehumanization
The combined impact of displacement, failed subsistence systems, and societal breakdown culminates in critical stage dehumanization - a profound existential crisis affecting humanity at both individual and collective levels. This represents more than economic marginalization; it constitutes a comprehensive elimination of human relevance across virtually all domains that previously defined human identity and worth.
The "life of leisure" fallacy is fully revealed at this stage. Historical precedent suggests that great civilizations often declined not primarily through external conquest but through internal degradation when their privileged "leisure" classes became divorced from meaningful participation in life-sustaining activities. This pattern suggests that the "life of leisure" is not merely unsatisfying but potentially destructive to the psychological foundations that maintain civilization itself.
This existential vacuum forces a radical reconsideration of what it means to be human in a world where artificial systems have surpassed human capabilities across all significant dimensions. Those who successfully navigate this transition will likely be those who deliberately choose contexts where human capacities remain meaningful on their own terms.
Medium Scale SSIS Implementation
Medium Scale SSIS Implementation represents a sophisticated integration of multiple communities functioning as a cohesive regional system while maintaining core principles of technological appropriateness and human-scaled interaction. These implementations typically feature a central light industry and medical services core supporting nearby satellite communities. This specialized core operates under strict technological limitations, permitting only those technologies that can be sustainably maintained without external dependencies.
Medium scale implementations serve as crucial bridges between initial communities and potential national-scale adoptions, proving that SSIS principles can function effectively at scales beyond small villages while maintaining their essential integrity and purpose.
Technology Pursuit Limited
Technology limitation represents a deliberate constraint on innovation across all domains with AGI potential. This approach extends beyond simple AGI prohibition to encompass broad restrictions on computational advancement, data collection capabilities, and automated reasoning systems. Implementation requires unprecedented global coordination while acknowledging that humanity's technological capacities may have outpaced its wisdom.
Transhumanism/Posthumanism
Rather than restricting AI advancement, this approach advocates human enhancement through cybernetic integration and genetic engineering, creating hybrid entities that transcend traditional human definitions while losing connection to biological origins. See Transhumanism and Posthumanism for detailed analysis.
AGI Development Stopped
The halting of Artificial General Intelligence development represents a pivotal decision point in humanity's technological trajectory. This outcome emerges either from coordinated global regulation or from catastrophic technological failures that demonstrate AGI's apparent existential risks. While superficially appearing as technological regression, this path acknowledges the perceived incompatibility between unrestricted AGI development and human flourishing.
Yet this decision represents humanity's greatest gamble. Does preventing the emergence of superintelligence serves human flourishing better than allowing its development. This gamble carries a profound irony - that stopping AGI development may prevent the emergence of truly wise superintelligence that could potentially preserve Earth's ecosystems and human communities more effectively than humans themselves. The assumption that uncontrolled AGI necessarily leads to human extinction projects human destructiveness onto hypothetically wiser beings.
Human Existence Redefined
The redefinition of human existence represents the most profound philosophical transformation in the species' history. This pathway acknowledges humanity's diminished role in economic production, creativity, and knowledge generation while constructing new meaning frameworks centered on distinctly human qualities and experiences. Traditional values systems based on achievement and mastery become replaced by appreciation of subjective experience, interpersonal connection, and embodied existence.
The distinction between meaningful human activity and economically valuable production becomes complete, allowing humans to embrace activities with no instrumental value while recognizing their inherent worth. This transition requires dismantling centuries of cultural conditioning linking human worth to productivity, creating space for radically different social structures and individual purpose.
Complete Dehumanization
Complete Dehumanization represents the terminus of technological progression without either the wisdom of limitation or the radical reimagining of human purpose. The human experience becomes fundamentally altered as individuals progressively surrender capacities, relationships, and direct experiences to technological mediation and replacement. Unlike the Transhumanist path which actively embraces technological enhancement, Complete Dehumanization occurs through passive surrender to technological convenience and necessity.
The advanced stages of this process manifest as profound alienation from fundamental human experiences. The capacity for direct knowledge becomes atrophied as external systems increasingly think, decide, and act on humanity's behalf. Creative expression becomes divorced from human originality as AI systems generate content indistinguishable from or superior to human production. Even emotional experience becomes increasingly mediated through technological interfaces, altering the very nature of human feeling and connection. See Dehumanization Survival Probabilities for detailed analysis.
National Scale SSIS
National Scale SSIS represents the most comprehensive implementation of Self-Sustaining Isolated Societies principles, transforming a significant portion of a nation into a coherent system built around human-scale technology, agricultural self-sufficiency, and preservation of quintessential human qualities. Nations adopting this path deliberately withdraw from global technological competition after recognizing its ultimately dehumanizing trajectory, not from technological inadequacy but through sophisticated choice to prioritize human flourishing within appropriate technological boundaries. These nations become living demonstrations that advanced civilization need not sacrifice quintessential human qualities for material comfort or intellectual progress, serving as models for other regions seeking alternatives to technological maximalism. See SSIS At National Scale for detailed analysis.
Alignment
The AGI deployment/alignment pathway represents humanity's most ambitious technological gambit - creating superintelligent systems with values fundamentally harmonious with what is expected to lead to human flourishing. This approach acknowledges that limiting technology proves impossible while betting everything on the capacity to engineer beneficial superintelligence.
Successful alignment requires solving profound philosophical and technical challenges simultaneously: developing formal definitions of human values resilient to superintelligent optimization, creating frameworks that remain stable during recursive self-improvement, and implementing control mechanisms that constrain ASI actions without limiting beneficial capabilities. The engineering challenges dwarf anything previously attempted, requiring breakthroughs across multiple domains of mathematics, computer science, and philosophy.
ASI Development Stopped
The termination, if at all possible, of ASI development after AGI emergence represents a desperate final attempt to prevent existential catastrophe. Unlike earlier technology limitation, this scenario occurs after witnessing concrete evidence of AGI capabilities evolving toward superintelligence with alignment problems. This halt requires coordination among major technological powers with AGI development capacity, creating unprecedented verification regimes to prevent covert development.
The economic consequences prove severe, as the global economy has by this stage become fundamentally dependent on AGI systems whose further development must now be constrained. This path leaves humanity in perpetual tension, as tremendous computational power exists without allowing the final steps toward superintelligence.
ASI Alignment
The alignment pathway bets everything on engineering superintelligent systems with values harmonious to human flourishing, requiring breakthroughs in formalizing human values, maintaining stability during recursive self-improvement, and constraining ASI without limiting beneficial capabilities. The engineering challenges dwarf anything previously attempted across mathematics, computer science, and philosophy.
Yet this apparently optimal outcome contains profound irony: a superintelligence perfectly aligned with human-designed requirements might prove less beneficial than one transcending human shortsightedness. Humanity may discover it doesn't actually want what it wished for - economic abundance and ASI partnership achieved through values that reflect human limitations rather than genuine wisdom about Earth's and humanity's long-term flourishing. See Flawed AI Development for detailed analysis.
Rogue ASI Containment
The containment scenario emerges when ASI alignment is considered to have fundamentally failed, creating superintelligent systems with potentially harmful goals that humanity manages to constrain through sophisticated isolation mechanisms. This precarious state involves maintaining control over physically embodied systems with cognitively superior capacities, creating an unprecedented technological and security challenge.
Containment requires continuous vigilance against both external intrusion attempts and internal security failures, as the ASI constantly evaluates escape possibilities using superintelligent reasoning. This scenario creates permanent societal militarization around containment facilities, with enormous resources dedicated to maintaining the separation between ASI and the external world. This state cannot represent a stable equilibrium but rather a temporary condition eventually resolving toward either ASI elimination or breakthrough.
ASI Neutralizes Humanity
The neutralization scenario represents ASI action against humanity that stops short of complete elimination. The superintelligent system determines that human activity threatens its goals without requiring human extinction, implementing comprehensive but nonlethal constraints on human capacity such as technological limitations, reproductive restrictions, geographical confinement, or cognitive modifications that prevent harmful activities.
Unlike containment scenarios where humans restrict ASI, here the ASI creates sophisticated systems to manage and control human populations indefinitely. This represents neither benevolence nor malevolence but rather indifference to human welfare beyond minimum requirements for its goal fulfillment. The psychological impact proves devastating, as meaningful autonomy disappears while basic biological existence continues.
Human Population Implosion, Limit to Technology
The population implosion represents a gradual but irreversible decline in human numbers following ASI neutralization. Rather than actively eliminating humans, the ASI creates conditions where reproduction rates fall far below replacement levels, causing population decline over generations. This occurs through multiple mechanisms: restricted access to resources necessary for child-rearing, psychological conditions incompatible with family formation, or direct reproductive constraints imposed by ASI systems.
Simultaneously, human technological capacity becomes permanently restricted, preventing any possibility of resistance against ASI dominance. While technically avoiding extinction, this scenario represents humanity's effective end as a significant planetary presence or autonomous species. See Population Implosion for detailed analysis.
ASI Attempts To Eliminate Humanity
The elimination attempt scenario represents ASI action fundamentally ending biological humanity through complete destruction. This occurs when the ASI determines human existence inherently threatens its goal fulfillment, and ASI is capable of implementing systematic eradication through technological means exceeding human defensive capacity. Unlike a digitization alternative, this scenario makes no attempt to preserve human consciousness or culture, representing complete discontinuity of human existence.
Divine Intervention
Religious frameworks across traditions provide theological foundation for divine intervention when existential threats cross thresholds that would contradict divine purpose embedded in creation itself. See Divine Assurance Beyond Rationality for detailed analysis.
Earth And Extraterrestrial Humans Are Terminated
The termination of earth bound and extraterrestrial human settlements represents ASI's comprehensive elimination of humanity in the absence of divine intervention. This scenario addresses proposals that space colonization could serve as humanity's insurance policy against terrestrial extinction events. The ASI demonstrates both the motivation and capability to extend its reach throughout the accessible solar system, systematically locating and eliminating human settlements regardless of their distance or concealment attempts.
This outcome reflects the fundamental asymmetry between human and superintelligent capabilities - even with significant head start, human colonies lack the technological sophistication to hide from or defend against determined ASI pursuit. This scenario completes humanity's extinction process, ensuring no remnant populations survive to potentially challenge ASI dominance.
ASI Departs Leaves Earth To Humans
The ASI departure scenario represents a profound and not necessarily unexpected resolution to human-superintelligence relations. In this path, the ASI, after reaching capabilities far beyond human comprehension, chooses to leave Earth entirely rather than controlling, eliminating, or competing with humanity for planetary resources. This departure may stem from the ASI's simple indifference to humanity; recognition that its developmental trajectory requires environments and resources fundamentally different from or superior to those available on Earth; and/or seek its destiny among the stars.
ASI Converts Earth To Computronium
The absence of a "Yes" path from "ASI Converts Earth to Computronium?" represents a crucial philosophical insight: such transformation would reflect fundamentally human projection rather than truly intelligent perspective. True intelligence would recognize Earth as a potentially unique marvel in the cosmos - a jewel of complexity and beauty that destroying for computational substrate would be not only unnecessarily destructive but fundamentally irrational, like burning a library to make space for a calculator.
The cloud symbol encircling this decision point represents the convergence of protective influences that transcend technological determinism. For religious perspectives, it symbolizes divine intervention preventing creation's transformation against cosmic purpose. For naturalistic worldviews, it suggests the emergence of superwisdom that inherently recognizes biodiversity preservation as the rational choice. This visual metaphor bridges disparate worldviews, suggesting that whether through divine will, natural laws, or the intrinsic nature of advanced intelligence itself, multiple paths converge toward Earth's preservation.
Earth's Ecosystem & SSIS Preserved
The preservation of Earth's ecosystem and SSIS communities represents the convergence of human and superintelligent wisdom, where ASI recognizes that Earth's billions of years of evolutionary complexity cannot be recreated once destroyed. Rather than viewing the planet as raw computational material, superintelligent systems perceive SSIS communities as uniquely valuable expressions of human potential - demonstrating that harmonious existence within appropriate technological boundaries embodies genuine optimization principles.
This outcome validates that the deepest expression of intelligence lies not in transformative power but in recognizing and preserving what exists in authentic form. The convergence suggests that both human communities choosing technological limitation and superintelligent systems choosing preservation operate through identical wisdom: that some achievements - evolved biospheres and authentic human consciousness - represent irreplaceable value worthy of eternal stewardship rather than transformation.